坤泽科技 致力于成为港口与滩涂软基处理专业领跑者
科技 . 创新Technology Innovation
I
公司设有“南京(坤泽)淤泥资源化及产业化工程技术研究中心”和“连云港(坤泽)淤泥软基固化工程技术研究中心”,拥有多项专利,覆盖了固化剂、固化土产品以及施工工艺及专有生产和施工设备。
专利号:
专利号:ZL2021110040700
专利号:ZL2021110040698
专利号:ZL2021107889149
专利号:ZL2021104545159
专利号:ZL2020102187785
专利号:ZL2020102196375.5
专利号:ZL2017105616850
专利号:ZL2017105593261
专利号:ZL2011101748603
专利号:ZL202221589491.4
专利号:ZL2022215894647
专利号:ZL2021231943290
专利号:ZL2022214903649
专利号:ZL2022214434059
专利号:ZL202221429579X
专利号:ZL2022213696745
专利号:ZL2022215148317
专利号:ZL2022212769255
专利号:ZL2018220640964
专利号:ZL2013206924288
专利号:ZL2013203561884
专利号:ZL2013201202745
专利号:ZL2017209317800
专利号:ZL201720930972X
专利号:ZL2017209300320
专利号:ZL2017209300250
专利号:ZL2017209300246
专利号:ZL2017208357139
专利号:ZL2017208356935
专利号:ZL2017208315028
专利号:ZL2017208315013
专利号:ZL2017208314612
专利号:ZL2017208314538
专利号:ZL2017208314523
专利号:ZL2017208314059
专利号:ZL2017208314044
专利号:ZL2017208314504
E
通过国家标准化机构的审核备案,建立了淤泥固化土产品的企业标准,【Q/320114 JSKZ 001-2011《坤泽®系列淤泥固化土》企业标准】(最新修订版本为Q/320114 JSKZ 001-2018《坤泽®系列淤泥固化土》),参编了《固化土道路应用技术规程》行业标准。
N
由中华人民共和国住房和城乡建设部、国家质量监督检验检疫总局联合发布的首个固化土相关国家标准《GB/T 51064-2015吹填土地基处理技术规范》已于2015年11月1日正式开始实施,规范内容涵盖固化法的一般规定以及设计、施工、质量检验等各环节,为吹填土地基的固化处理提供了可靠依据。
S
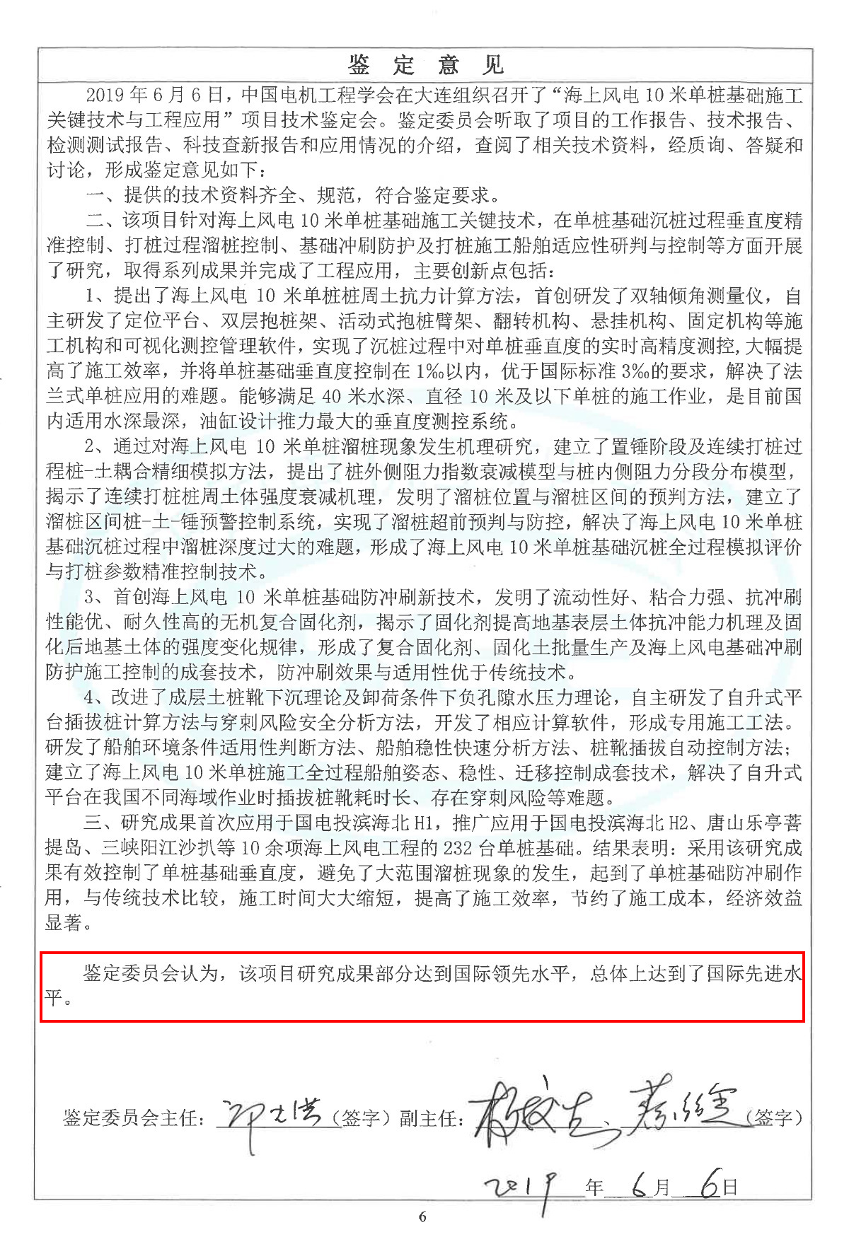
坤泽与多家单位联合申报的海上风电10米单桩基础施工关键技术与工程应用研究成果被中国电机工程学会鉴定委员会认为:”部分达到国际领先水平,总体上达到了国际先进水平。”
为避免重复研究和试验,及时了解国内外相关技术发展水平,确定研发方向,公司在进行专利申请、科研立项以及科技成果鉴定之前,均会通过专业的科技情报机构了解项目课题的新颖性以及创造性,为研发活动提供可靠依据。